在天龙八部手游的江湖中,技能升级是每位侠士提升实力的必经之路。想要让自己的角色在群雄争霸中脱颖而出,掌握高效的技能升级方法至关重要。无论是初入江湖的新手,还是已经小有名气的老玩家,都需要不断地强化自己的技能体系。
![天龙八部怎么升级技能[图1]](https://static.zoiwe54.com/uploads/20251024/68fac9419968b5.93009550.png)
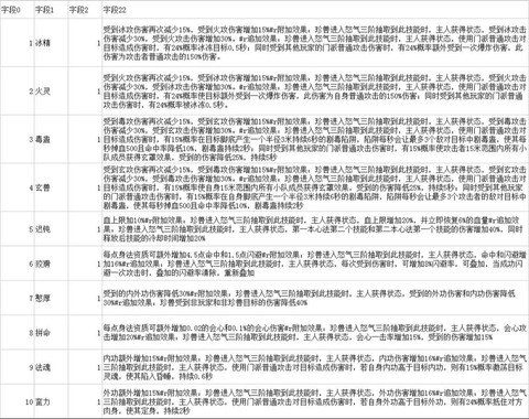
首先要明确的是,不同职业的技能特点和升级路径各有差异。在投入资源升级技能之前,一定要根据自己选择的职业特性来决定优先升级哪些技能。比如以爆发见长的门派可能更需要优先提升攻击类技能,而辅助型职业则应侧重于治疗或控制技能。合理的技能选择能让你的升级之路事半功倍。
![天龙八部怎么升级技能[图2]](https://static.zoiwe54.com/uploads/20251024/68fac941d71110.49448426.png)
积攒经验值是技能升级的基础。游戏中获取经验的途径多种多样,除了完成主线任务这个稳定来源外,击败各种怪物、参与限时活动都能提供可观的经验奖励。特别值得一提的是组队刷怪不仅效率更高,还能在队友的配合下挑战更强大的对手,从而获得更丰厚的经验回报。
提升技能熟练度同样不可忽视。技能的熟练度需要通过不断使用来积累,这意味着在平时的游戏过程中要有意识地多使用需要升级的技能。随着熟练度的提升,技能的威力和效果也会相应增强。
游戏中经常会推出各种技能升级相关的限时活动,这些活动往往提供额外的技能经验和稀有道具奖励。由于活动时间有限,建议各位侠士密切关注游戏内的公告信息,及时参与这些能够加速技能成长的特殊活动。
技能书是快速提升技能等级的重要道具。这些珍贵的典籍可以通过完成任务、击败BOSS或在特定商店兑换获得。当背包中积累了足够的技能书后,记得要及时使用,不要让它们闲置。对于追求效率的玩家来说,也可以考虑通过游戏商城获取一些合适的技能书和辅助道具。
技能进阶是提升技能品质的关键步骤。当基础技能达到一定等级后,就可以考虑进行进阶了。进阶通常需要满足特定的等级要求,消耗一定数量的游戏币或特殊材料。这些进阶材料主要来源于BOSS战、副本挑战和各种任务的奖励。
在技能进阶之后,合理的属性点分配同样重要。不同职业的属性点分配方案各不相同,正确的加点方式能让进阶后的技能发挥出更大的威力。如果对当前的加点不满意,游戏中也有NPC可以帮你重新分配属性点,当然这需要付出一定的代价。
除了普通的技能升级,招式的强化也是不容忽视的一环。招式的升级需要消耗特定的升级石和游戏币,但带来的战力提升却是实实在在的。一个强化到位的招式往往能在关键时刻扭转战局。
对于生活技能中的制药技能,升级过程有着独特的路径。玩家需要找到特定的NPC张景明进行对话,进入专门的升级界面查看具体要求。随着制药等级的提升,能够炼制的药物种类和品质都会得到显著改善。
每日任务是稳定获取技能升级资源的重要途径。这些任务难度适中,花费时间不多,但奖励却相当丰厚。特别是等级提升后,每日任务的奖励也会水涨船高,成为技能成长路上可靠的资源来源。
科举考试这个特色活动也值得重视。虽然只是回答问题,但由于题目相对简单,加上其他玩家的弹幕提示,经验获取效率相当可观。这可以说是一个轻松又实惠的技能升级助力。
夺宝马贼活动提供了另一种高效的升级选择。这个活动设有奖励机制,每天前五十次参与都能获得额外经验,之后虽然奖励会减少,但仍然是稳定的经验来源。
技能的升级和进阶是一个持续优化的过程,需要玩家投入时间和精力。在这个过程中,保持耐心很重要,同时也要根据实际情况灵活调整升级策略。随着技能体系的不断完善,你的角色将在天龙八部的武侠世界里书写属于自己的传奇。



